近日,足球比分168
在以硬骨鱼类建立糖原性肝病模型研究中取得新进展,国际著名生物学期刊《Marine Life Science & Technology》正式发表题为“Glycogenic hepatopathy in a primitive teleost fish model: the inductive effect of high carbohydrate diet and the alleviating role of betaine”的研究论文。
近年来包括酒精性和非酒精性脂肪肝、病毒性肝炎等在内的肝脏疾病,给全球人类健康带来重大的挑战。大量数据表明,日常饮食中过量的碳水化合物摄入可促进脂肪生成,并推动非酒精性脂肪肝和2型糖尿病等代谢性疾病的发展。有研究发现过量碳水化合物还会促进糖原生成,导致肝细胞内糖原积聚引发糖原性肝病,可见于血糖控制不佳的1型糖尿病患者。然而,由于难以将人类中糖原性肝病与脂肪肝区分,导致其经常被漏诊,相关作用机制也有待揭示。与哺乳动物相比,鱼类利用碳水化合物供能的能力较弱,常被称为"先天性糖尿病患者"。最近有研究发现,一种肉食性鱼类——大口黑鲈(Micropterus salmoides)摄入高碳水化合物饲料后,肝细胞中出现大量区别于脂肪肝的空泡状糖原样颗粒,但亦有研究报道高碳水饮食会升高肝脏甘油三酯和总胆固醇含量。足球比分168
研究团队利用肝脏活检、血清酶活、组织生化分析及靶向代谢组学等技术揭示了高碳水化合物饲料(HC)诱导大口黑鲈糖原性肝病而非肝脂肪变性,同时鉴定到甜菜碱为这一病变的关键代谢物,并阐明了补充甜菜碱可缓解这一糖原性肝病的作用机制,从而为硬骨鱼类乃至人类中糖原性肝病的诊治提供了重要的参考。
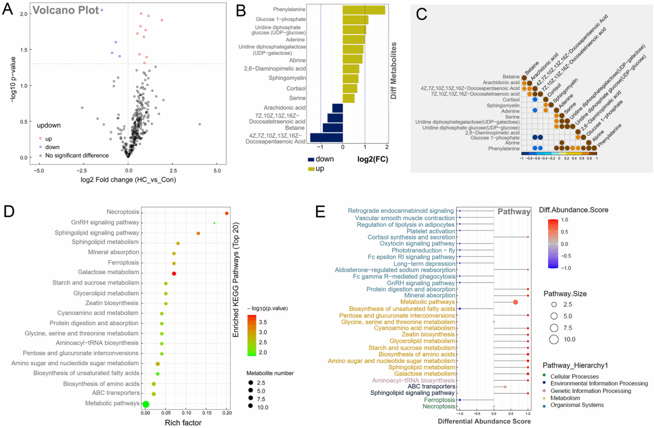
本研究中发现高碳水化合物饲料导致大口黑鲈肝脏组织损伤,伴随着血清ALT、AST活力的显著升高;然而肝脏中脂肪含量并未出现明显变化,且未检测到大量的肝脏细胞死亡增加。进一步通过PAS染色和组织生化分析发现,肝脏中糖原含量大量增加,表明高碳水化合物饲料可能通过引起肝糖原含量升高导致糖原性肝病。 进一步通过代谢组学检测了肝脏中代谢物含量,发现分别包含皮质醇等在内的10种代谢物含量升高,尤其是UDP -半乳糖、UDP -葡萄糖、1-磷酸葡萄糖等糖原合成前体显著增加,而甜菜碱等4种代谢物含量下降(图2),KEGG富集分析显示上调的代谢途径主要集中于淀粉和蔗糖的代谢、戊糖和葡萄糖酸盐的相互转化、半乳糖的代谢等;而下调的代谢途径主要为不饱和脂肪酸合成。结果证实高碳水化合物饮食诱发大口黑鲈糖原性肝病。

图1. 代谢组学结果验证大口黑鲈肝脏中糖原性肝病
考虑到肝脏代谢组学中检测到甜菜碱为3种脂肪酸外唯一的下调代谢物,并检测到肝脏中甜菜碱合成代谢基因badh表达显著降低,因此进一步针对血清进行靶向代谢组学分析,结果发现血清中甜菜碱和肉碱水平显著降低(图3),证实了甜菜碱是大口黑鲈糖原性肝病潜在关键代谢物。随后在大口黑鲈饲料中补充甜菜碱投喂八周,发现大口黑鲈肝脏损伤得到显著缓解,血清ALT酶活力显著降低,伴随着肝脏中糖原含量显著减少(图4);此外通过代谢组学检测发现大口黑鲈肝脏中皮质醇含量下降,而糖酵解及多不饱和脂肪酸合成途径显著上调(见原文)。因此,补充甜菜碱通过重塑大口黑鲈肝脏代谢,显著缓解了高碳水化合物饲料诱导的糖原性肝病。
足球比分168
在读博士生邹佳宏为第一作者,王庆超副教授为通讯作者。足球比分168
高坚教授、曹小娟教授、赵玉华副教授以及法国农科院Stephane Panserat研究员等参与了论文研究指导工作。
文章链接://link.springer.com/article/10.1007/s42995-025-00301-0